自國家發改委與教育部聯合頒布并實施《教育領域重大設備更新實施方案》以來,各省各高校、科研機構及職業院校積極響應,相繼公示了各自的設備更新計劃。via.儀器信息網
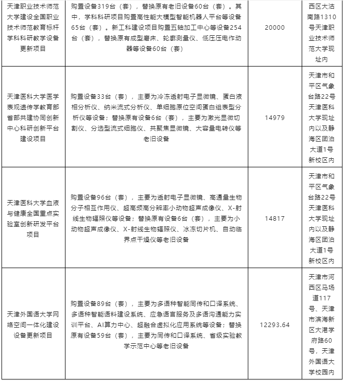
7月4日,天津市發展和改革委員會發布了天津工業大學高端分析測試平臺設備更新項目、天津工業大學一流學科群平臺和高能級研發創新平臺設備更新項目、天津科技大學輕工特色學科建設先進設備更新項目等8個設備更新項目批復通知,明確了各項目的建設內容及規模、總投資金額、建設地點、購置設備清單等詳細信息。
儀器信息網特整理并匯總了上述8個設備更新項目批復詳情,以饗讀者。
天津市設備更新項目批復詳情
按投資金額排序

















