河北省科學技術廳關于公布2025年新建省重點實驗室和省技術創新中心名單的通知
各市(含定州、辛集市)、雄安新區科技管理部門,省直有關部門,各有關單位:
根據《河北省重點實驗室建設與運行管理辦法》(冀科平規〔2023〕3號)和《河北省技術創新中心建設與運行管理辦法》(冀科平規〔2023〕2號)相關規定,以及《關于組織做好2025年度省重點實驗室和省技術創新中心建設布局工作的通知》(冀科平〔2025〕11號)要求,按照工作程序,確定了2025年度新建省重點實驗室和省技術創新中心129家,現將名單予以公布。請歸口管理部門組織新建省重點實驗室和省技術創新中心及依托單位認真做好以下工作。
一、認真開展各項工作
請新建的各平臺及依托單位按照省重點實驗室和省技術創新中心建設與運行管理辦法以及各自制定的建設運行實施方案,盡快組織召開管理和學術委員會(技術指導委員會)會議,繼續完善組織架構和管理制度,聚焦省八個重點產業和107個重點特色產業集群創新需求,圍繞基礎研究、應用基礎研究和技術攻關關鍵領域與問題,抓緊開展實施方案確定的工作任務和科研項目,在工作實踐中積極總結和推廣以平臺為核心的產學研融合創新新機制、新模式。依托單位要履行建設和運行管理主體責任,為新建平臺提供人員、經費、設施等保障,確保各項任務順利推進。
二、加強歸口管理和指導
歸口管理部門要履職盡責,要加強過程指導和全周期服務,幫助平臺盡快發揮資源集聚、人才培養、合作交流等作用,統籌資源支持新建平臺的建設和發展,提升平臺加速科技創新、落實重大戰略、賦能產業發展的能力;要加強常態化監管,對于建設運行過程中遇到的問題予以協調解決,對運行異常、違反相關管理辦法規定要求的平臺依規處理并上報備案;要及時掌握動態,積極對接新建平臺,及時總結平臺取得的亮點和成效,對于有推廣意義的新機制新做法,第一時間向省科技廳報送。
三、統一標牌制作使用
請新建省重點實驗室和省技術創新中心按照標牌樣式及相關要求(見附件2),自行制作并懸掛在研發平臺科研辦公場所醒目位置。各研發平臺以“河北省****重點實驗室”和“河北省****技術創新中心”名義開展相關工作,不參加2025年度省級研發平臺績效評估,自2026年1月起按照《關于填報科技平臺績效數據的通知》(冀科平函〔2023〕16號)要求(請歸口管理單位向新建平臺補發通知)填報月度績效數據,開始參加績效評估。平臺建設后續的公開信息維護、績效評估、人員調整、平臺變更等事項,在“河北省科技計劃項目綜合服務平臺”辦理(具體辦理方式見附件3)。
附件:
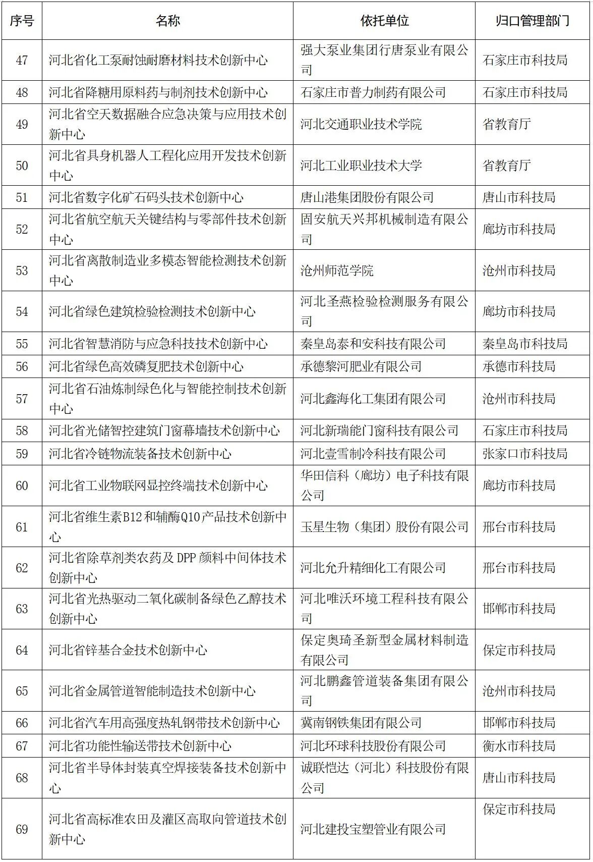
1.2025年新建省重點實驗室和省技術創新中心名單.doc
2.省重點實驗室和省技術創新中心標牌制作相關要求.doc
3.研發平臺常見業務辦理指南.doc
河北省科學技術廳
2025年12月24日





















